Home
About Us
Company profile
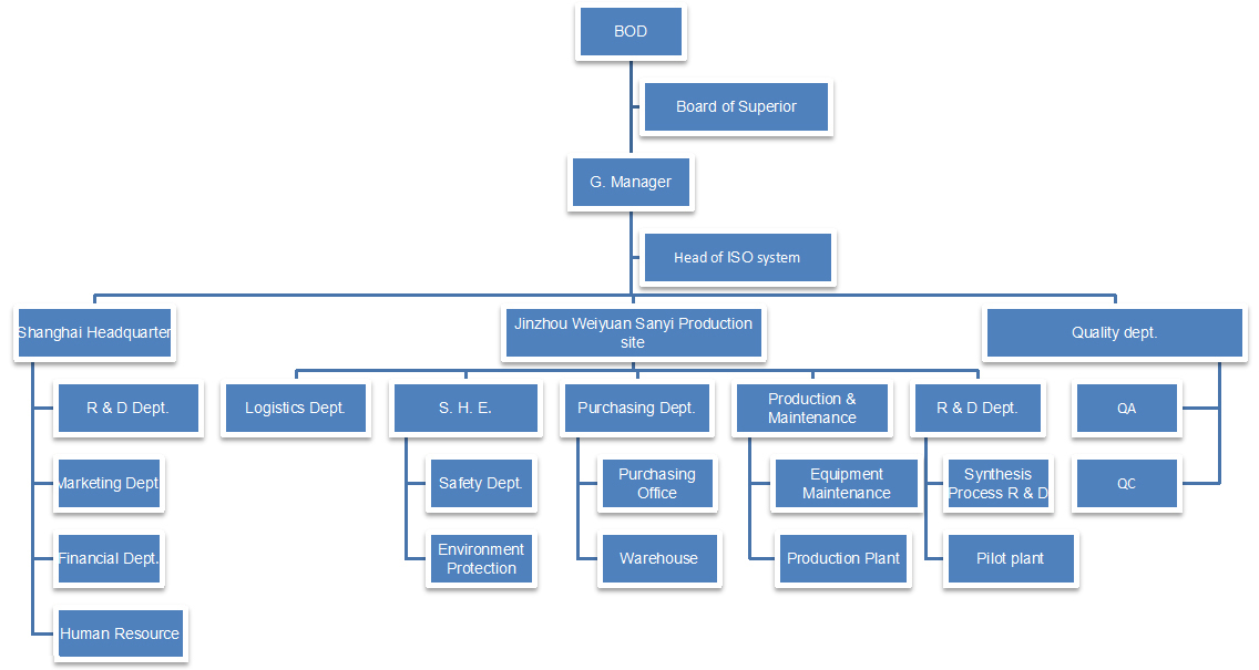
Organizational
Culture
Honors
Products
Key products
New arrivals
News
Company
Production workshop
Finished goods warehouse
QA/QC
Quality
Production system
Quality system
Storage system
Contact Us
Contact Us
Jobs Us
中文
About Us
Organizational